BMM350 custom dev board problems

Dear Bosch-Sensor Experts!

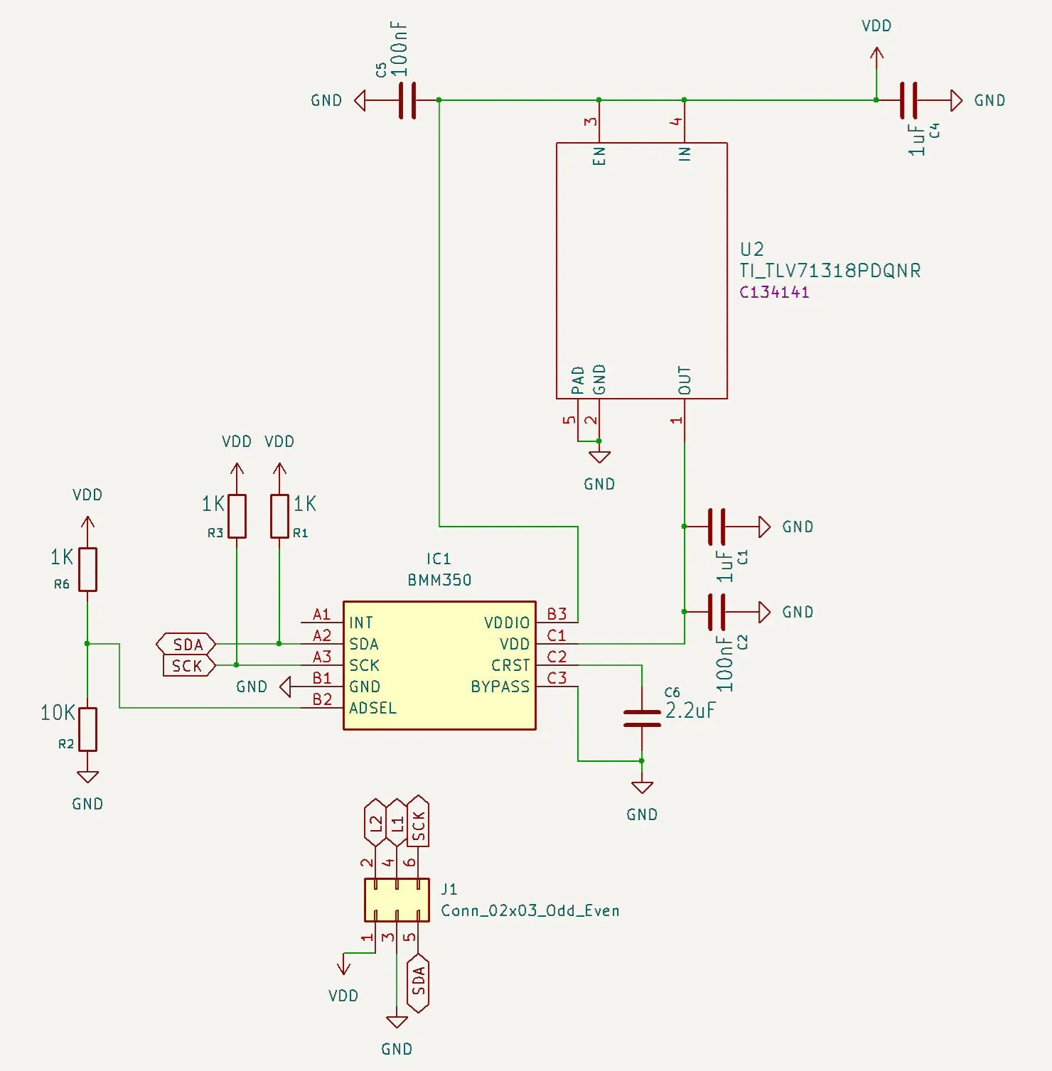
We would like to integrate the BMM350 in our product design, so after a few tests with the OEM dev-board I designed a custom version with integrated voltage regulator to provide 1,8V VDD out of 3,3V total supply! Unfortunatelly, my custom dev-boards don't work (Most of the time I get no successfull I2C acknowledgement from the Sensor, there were some random moments it worked but not reproducable).

Some Details:

BMM350 VDDIO = 3,3V from STM32 Supply

BMM350 VDD = 1,8V from voltage regulator

ADSEL = HIGH (I checked that, its different to the standard from the OEM dev boards)

Digital Pullups = 1kOhm

I don't see any mistakes in the schematic, what do you think, is a problem during soldering process more likely? Its hard to check because everything is so small, but soldering optically seems pretty okay I think... Do you have any other tipps for troubleshooting?

Best regards

Erik

2 replies