BNO055 draws 70mA in config mode

Good afternoon

I recently developed a firmware for a gadget and I used a BNO055 breakout board from Adafruit during the development stage. The code works fine on this breakout board. Now I made my own pcb with the BNO055 on it and I am still abe to set the power mode and operation mode and read out the euler angles but when I change into the config mode, the BNO055 draws 70mA and obviously is getting warm... The reason why I switch into the config mode is beause I want to set the BNO055 in suspend mode which works fine on the breakout...

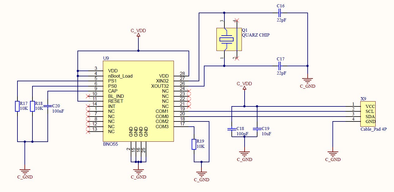
I attached the schematic of the pcb, is there a mistake on the pcb? C_VDD is 3.3V (the pull up resistors are on another pcb and I am using 10k resistors.)

Thanks for your feedback

 

 

Michael

 

Best reply by Vincent

We tried with the same connection as your schematic at our side,  but all current consumption is same. 

If you switching the sensor in different mode,  does the current always have 70mA in configure mode? 

How about you cut each line under configure mode to find out which pin is causing the leakage of current? 

View original
7 replies
Resolved