BNO055 not responding to UART

Hello

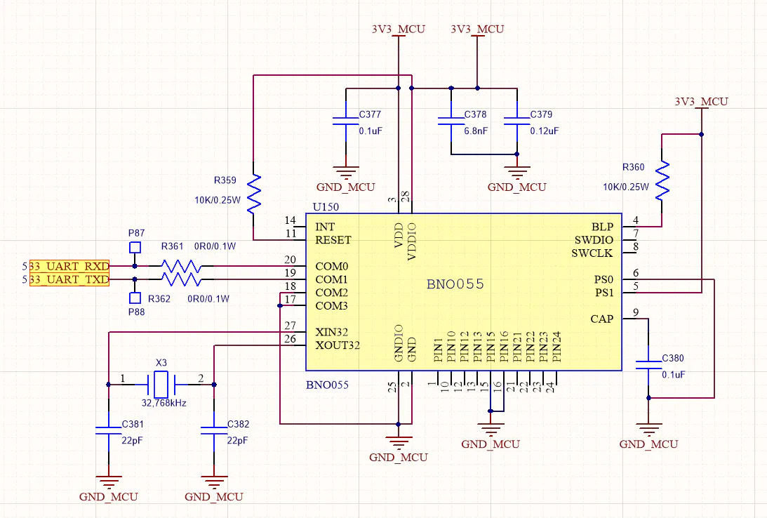
We have a problem with an UART configuration.

We have an entire batch of 6 boards that have been designed as-per the following schematic (see both datasheet, and actual schematic) that does not work.

We provide a UART command using 115200 8N1, but the BNO055 COM0 pin (UART_RXD signal or P87 in our schematic) is always low. We have isolated that signal (cutting R361) to see if the MCU was driving it low, but both sides of the resistor read 0V even then.

 

In a desperate effort and to discard the microcontroller, I have isolated my on-board BNO055, and attached with 4 wires (VDD, GND, TX, RX and PS0/PS1 for UART) an Adafruit BNO055 board, and it answers to commands correctly.

What is wrong with my schematic? It is as per the latest BNO055 datasheet, as far as I am concerned. I notice that PIN15 and PIN16 are DNC, but I saw another appnote where they are tied to GND, and even in the Adafruit BNO055 board they are tied to GND (along with pin 10, which in my case is DNC), and the system works with this board.

Thank you

Best reply by BSTRobin
View original
10 replies
Resolved